網站首頁
關于我們
新聞資訊
黨建群團
企業資質
業務范圍
工程業績
科研創新
人力資源
聯系我們
歡迎進入遼寧省建設科學研究院有限責任公司(遼寧省工程質量檢測中心)官網
登錄試驗員考試系統
Tel: 024-23388752 Fax: 024-23388752
網站首頁
關于我們
公司簡介
>
領導班子
>
發展歷程
>
企業榮譽
>
組織架構
>
新聞資訊
本院新聞
>
通知通告
>
財務預決算
>
聲明
>
黨建群團
黨建群團
>
企業資質
工程檢測
>
建筑設計
>
城鎮規劃
>
特種施工
>
業務范圍
工程檢測
>
建筑規劃設計
>
特種施工
>
建材產品
>
綠色節能
>
工程業績
工程檢測
>
建筑設計
>
特種施工
>
建材產品
>
綠色節能
>
科研創新
工程標準
>
專利技術
>
學術交流
>
人力資源
專家風采
>
招賢納士
>
聯系我們
追求卓越無止境 與時俱進創未來
領先建設科技
本院新聞
通知通告
財務預決算
聲明
位置:
主頁
>
新聞資訊
>
通知通告
返回列表
關于舉辦試驗檢測人員繼續教育培訓的通知
關于征求遼寧省地方標準《工業遺存評估技術導則》(征求意見稿)
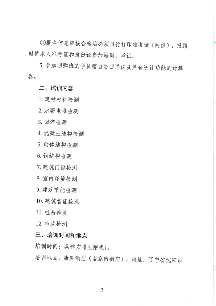
關于舉辦試驗檢測人員培訓的通知
發布時間:2022-11-28
|
閱讀量:
字號:
A+
A-
A
聯系我們
地址:沈陽市和平區和平南大街88號
電話:024-23388752
手機:024-23388752
郵箱:jky_sll@163.com
關于我們
公司簡介
領導班子
發展歷程
企業榮譽
組織架構
新聞資訊
本院新聞
通知通告
財務預決算
聲明
聯系我們
互動平臺
掃描關注微信號
遼寧建科院
網站備案號:
遼ICP備17015144號